Academy of Art University
Student Recruitment Program

Challenge

The Academy of Art University’s marketing team needed a comprehensive solution to inform and attract potential students in a highly competitive environment. The challenge involved providing targeted information about diverse courses and specialties, supporting undecided students, and developing a dynamic system for data capture, personalized content delivery, and streamlined application pathways, all within limited budget constraints and a small team.

Solution

Multi-channel, Student Engagement Campaign

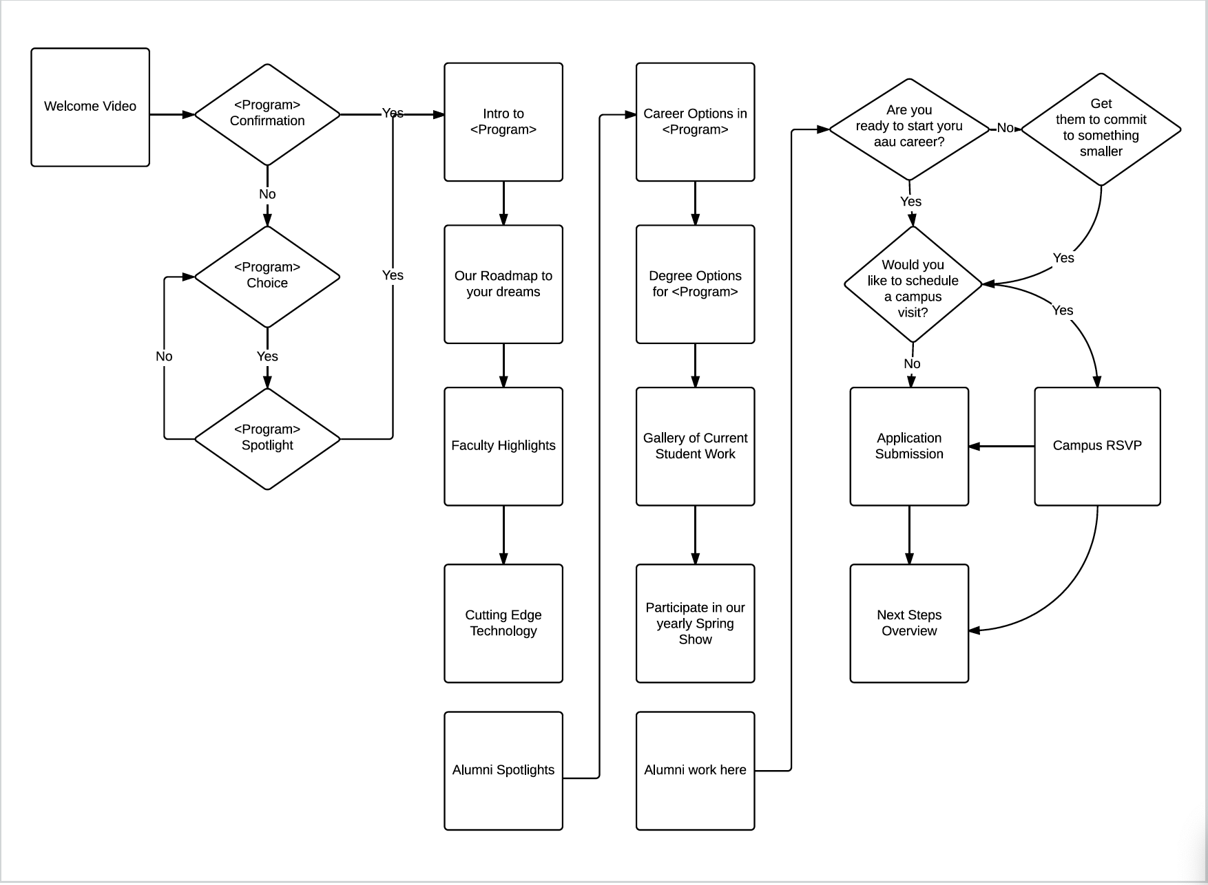
Orchestrated the strategy, creative direction, and platform development to engage prospective students at every touchpoint. Led a cross-functional team, including data, copywriting, marketing, digital, and creative, through the process of wireframing, user mapping, content strategy, and design execution. Developed lead generation assets, designed adaptable templates for print and digital, and built an interactive online tool to match users with the best-fit courses. Ensured consistency and efficiency in print collateral, campaign assets, and digital experiences.

Creative Process

  • Collaborated with data and digital teams to design and wireframe a dynamic engagement platform with an exhaustive user journey.

  • Built user pathways and developed a question algorithm that generated tailored content and course recommendations for undecided prospects.

  • Strategized and implemented campaign funnels: website, landing pages, targeted ad campaigns (based on user interests and application stage).

  • Created and led content, visual direction, art direction, image selection, and branded templates, streamlining production across print and digital channels, supporting the small internal team.​

  • Developed print collateral mirroring digital campaign consistency; ensured rapid, scalable execution for all course categories.

  • Designed email sequences and response materials for personalized follow-up, including open house invitations and connections with admissions advisors.

  • Elevated the school’s storytelling with alumni success stories, internship highlights, and features on financial accessibility programs.

Beyond my work for the Academy of Art, I’ve led and executed creative campaigns for a range of education brands and institutions, combining hands-on creative direction, design expertise, and branding strategy. With every project, I dive deep into understanding the distinct marketing and communication challenges each school faces.

From brand refreshes and enrollment campaigns to digital platform development and cross-channel engagement, my approach ensures that every concept, design, and message aligns with the institution’s goals and delivers measurable impact. This reflects my commitment to crafting memorable experiences and building meaningful connections between schools and their audiences.

Previous
Previous

Plumping Station

Next
Next

Identity, Launch and Growth